De la Artesanía Local a la Venta Digital Personalizada
El objetivo fue crear un mercado digital robusto para vender artesanía por internet y materiales. Se partió de cero para crear una app para una artesana, con un enfoque integral que incluyó el diseño UX/UI y el diseño completo de la imagen de marca (logo, branding, merchandising).




ROL Y FOCO: DATOS CLAVE
Rol Clave: Diseñadora UX/UI, Branding y Diseño Gráfico.
Publico objetivo: Artesanos, personas que hacen manualidades, y usuarios que buscan objetos únicos.
Metodología: Design Thinking, modelo del Doble Diamante.
Estratategia Integral: Diseño de la app, imagen de marca y creación de un apartado de enseñanza.


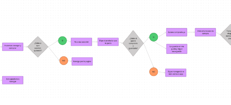
Abordando la Brecha Digital y el Customer Journey
El desafío crítico fue el Diseño Inclusivo para abordar la brecha digital en un público objetivo de edad avanzada. Se requería una UX/UI que fuera sencilla e intuitiva para reducir la dependencia tecnológica.
Estrategia UX Clave:
Mapeo del Customer Journey: La investigación se centró en usuarios como Carmen (jubilados con interés en manualidades), identificando puntos de dolor en la búsqueda de materiales y la dificultad para comprar online.
Reducción de la Fricción: Se diseñó un flujo móvil extremadamente simple y con pocos pasos de compra para empoderar al usuario.
Arquitectura de la Información (AI): Se evitó la sobrecarga de información típica de un e-commerce, enfocándose en transmitir la imagen del producto artesano.








NARRATIVA VISUAL Y BRANDING
La Identidad Visual: Fusionando Lo Artesanal con lo Digital
La creación de la imagen de marca fue fundamental para establecer la personalidad del producto y generar confianza. El objetivo fue diseñar una identidad que representara la calidez, el valor manual y la creatividad del sector artesano, a la vez que se adaptaba a una aplicación móvil.
Ejecución de Branding:
Logo y Paleta de Color: Creación de un logo que transmitiera la esencia manual del Hand Made, utilizando colores que evocan la naturalidad y la creatividad.
Merchandising y Aplicaciones: Diseño de elementos de merchandising y papelería para asegurar que la marca fuera coherente tanto en el punto de contacto físico como en el entorno digital.
Diseño de Interfaz (UI): La interfaz visual reflejó el branding con un diseño limpio que puso el foco en las fotografías de la artesanía, haciendo que el producto fuera el protagonista.




